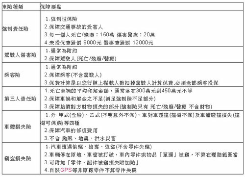
汽車保險的種類 :
1.強制責任險(保障交通事故的受害人)
2.駕駛人傷害險(只有駕駛)
3.汽車乘客險(不含駕駛)
4.汽車第三人責任險(不含乘客)
5.車體損失險(汽車的修復費用,不含颱風地震洪水)
6.竊盜損失險(保車體失竊,不保零件)

1. 強制汽車責任保險 - 無投保紀錄可打折
肇事賠償責任基礎不考慮是否有過失,即採無過失責任基礎。受害人範圍包括肇事汽車以外之第三人及肇事汽車車上乘客。
給付範圍及保險金:
每人體傷最高二十萬元。
每人殘廢依殘廢等級姶付,最高至一百六十萬元。
每人死亡定額給付一百六十萬元。
每人體傷及死亡最高給付一百八十萬元。
每一事故無累計給付上限。
強制險既然強迫購買,也就沒有建議不建議購買的問題了,買就是了,哪家保險公司折扣多優惠大就買哪家的。
2. 汽車車體損失險
分有甲式、乙式、丙式,丙式又稱免自負額車對車碰撞,賠的就是自己的車的修復費用,其相關資料網路上很多在此不多加說明。不過要特別說明的是,有些保險公司 (例如新安東京) 會將丙式與車碰車分開變成兩種產品,差別是如果車禍後對方跑了 (但還是得找到對方),確認屬實的話丙式的有賠、而車碰車則不賠,所以如果對方跑了的話車碰車可是不賠的。在所有的保險中,這個險最重要、花費最高也最複雜。個人認為丙式最大的風險在於車禍時你未必一定是撞到車,有時候可能會撞牆,且還得要確保車禍的對方的車牌號碼,不然也是不賠。
其實有關 "車體險",有的人可能會認為自己都很小心開車,就算有錯也都一定是對方,也就是有車禍那應該是對方要賠給我,因為我開車很小心不會出錯,所以我不用買車損險。但就我的經驗,談和解的過程真的很攏長,且很有可能會和對方談不攏撕破臉,且就算還是運氣好才有可能很和氣的雙方達成和解,否則通常都是得 "壞臉相向"。而有保險車損險也不需要去管對方要求你一定要在他熟的修車廠修車,你哪知道對方熟悉的修車廠幫你換的零件是不是副廠的便宜貨、品質不佳的殺肉貨、哪邊偷來買來的贓貨,甚至根本就不適合的零件!我想大家都會希望能在自己熟悉的修車廠或是原廠來修車,因為這樣才是對自己最有保障的選擇。如果你沒有保車體險,恐怕你會回原廠修車、或是在自己熟的修車廠修車的可能性就很低了。當然這還都是在自己完全沒有肇責的情況下喔,若是你自己也有肇責的話,修自己的車的費用可以全部自己買單。然而在台灣目前還沒有非常的有路權觀念,很有可能明明是對方闖紅燈但自己卻也有 30% 的肇責!
那該保哪一種車體險就看大家的需求,但我認為起碼是丙式的 (如是高價車款我比較建議買乙式的),但要注意 "純粹的車碰車險" 是如果對方逃離現場就無法理賠的,即使你有對方的車牌號碼也不能找保險公司理賠、得自己找對方理賠。
最後提醒大家,丙式車碰車要有掛牌才行理賠,所以若是被農用車、推土機、推高機、無牌拼裝車、自行車等撞到的話,是無法理賠的,所以路上最好離這些車遠點。
3. 第三人責任險-財物損失
第三人責任險-財損險是只賠對方,是賠付對方的財務損失,不賠自己的車 (賠自己車的是 "汽車車體損失險"),因為第三人責任險的 "第三人" 指的是除了保險公司與被保險人 (即車主) 以外的第三人 (也就是車禍事故受害人)。
財損險保額可大可小,如果只是小碰撞,國產車恐怕幾萬塊跑不掉、進口車恐怕要將近十萬、進口名車可能要個十幾萬。如果是傷到大樑的嚴重車禍,國產車恐怕要十幾二十萬、進口車則可能要三四十萬。因此個人是建議最最起碼保 20 萬,當然能保越高越好,因為以保額 10 萬與 50 萬來說,保障差五倍,但保費才差一倍。小弟我就怕萬一傷到的是進口車或是進口名車,但時候會大失血,所以保 50 萬財損險,這個金額說多不多說少不少。
以十年來計算舉例好了,假設你只保最便宜的十萬保額,十年下來費用大約一萬元;而 50 萬保額的大約是兩萬元。我們假設你這十年來只發生過一次需要賠給人家 20 萬的車禍,如果你只保 10 萬的,這十年你共要付出保費 1 萬元 + 10 萬 (超出保險理賠的金額) = 11 萬元;如果保額是 50 萬,這十年你共要付出的只有保費兩萬元,比前者還省了九萬。當然,如果都不發生車禍、或是車禍金額都不高的話,當然保低一點划算 (甚至不保更划算),但除非有人可以有把握這十年都不會發生要賠給對方的重大車禍!
4. 第三人責任險-人身傷害
若真的不幸發生死亡事故,強制險可賠最高 160 萬元。而根據統計,車禍若造成死亡,平均和解金額大多落在300~500萬之間,所以若只靠強制險恐怕不足至少 140 萬。而 "第三人責任險-人身傷害" 這個部分就是用來不足差額的,建議起碼保 200 萬,而我個人是選擇保 300 萬,再加上強制險共有 460 萬,運氣不要太差的話應該很足夠;若是預算有限的話,起碼保 200 萬。
我們用以上的例子再來做計算,假設十年中有發生過一次重大的死亡車禍要賠償對方 400 萬元,十年的300萬保額花費應該不超過兩萬。但若沒有保傷害險而不幸出人命的話,我就要負債240~400萬,人生馬上從彩色變成黑白的。如果車上不幸有兩人,負債金額更是 Double 了。
以上的險建議起碼要保,就像我車禍時警員苦口婆心的一句話 "大部分的人都禁不起一次的重大車禍,所以我們每天在處理車禍的人,車險都保的很多",真的讓我感觸良多。
5. 竊盜險 (汽車竊盜損失險) - 自付額 10% 或 20%
竊盜險的理賠其實還有折舊問題,折舊以保險公司計算的大約是每年 25%,其實是相當可觀的。另外,從報出險開始為期 30 天尋車期,3 0天後找到車子,你可以選擇不要車子要錢。30 天內很不幸車子找到,保險公司會幫你回覆原狀,但還是要自負 10% (或 20%)。
竊盜險我認為是一定要保的,尤其買的又是熱門車的話。因為景氣不好,擄車勒贖集團橫行、失竊頻傳,所以一定要保失竊險不然一下子就會損失七八十萬。最後,如果五年六年車的殘值比較低了,但還是不放心怕車被偷的話,可以保自付額 20% 的竊盜險來減少保費開銷 (約是竊盜險的 25%)。
而竊盜險的理賠金額,主要就是看你保失竊險時的保額再加上當年的折舊。以我的八代 CIVIC 為例,新車價約 75 萬,如果萬一真的遺失的話,保險公司只會付給我 "75萬 x 90%(扣掉自負額) x 75%(扣掉折舊) = 50.6 萬"。
6. 竊盜免折舊
會賠當時車輛的殘餘價值,也就是保險單上面的保額 (請詳見下方的保單內容),但仍要繳自付額。"竊盜免折舊" 的保費約是竊盜險的 15% ~ 25%,如果車真的被偷就可以不會被算到當年的折舊,而不是陪原始車價。對高價車種而言,保這個可以算是相當值得,可以省去好幾十萬的折舊費用。
以八代 CIVIC 為例,新車價約75萬,如果萬一真的遺失的話,保險公司只會付給我 "75 萬 x 90%(扣掉自負額) x 75%(扣掉折舊) = 50.6萬"。但如果有保竊盜免折舊 (五百多元),理賠金額變成 "75 萬 x 90%(扣掉自負額) = 67.5 萬",所以如果多花五百多元保竊盜免折舊的話,理賠金額差了將近 17 萬元,相當可觀。
7. 限定駕駛人
未指定駕駛須注意是否有規定駕駛限定之配偶、其同居家屬、四親等血親及三親等姻親。如限定駕駛人則為規定駕駛限定之配偶。如果是要三等親以外的也可以賠的話 (最常見的是公司車或車借男女朋友開 ),可能需要另外保 "汽車車體險許可使用免追償" 之類的指定駕駛人保險條款,而有的保險公司丙式限定駕駛人就可以直接指定二到三個駕駛人 (需有駕駛人的姓名和身分證字號)。
8. 駕駛人傷害險
這個部份我保的保額是 300 萬 (死亡或殘障)、如果住院每日也賠 1000 元。身為家裡的經濟支柱,多少保一點比較安心。以後或許會這個項目拿掉或減少也說不一定,感覺似乎並非很必要。而也有網友建議以壽險來 COVER 這一塊,也是一個不錯的作法 (保費較高,但保障更全面)。
9. 乘客傷害險
我保的是傷殘 10 萬元、死亡或殘廢 100 萬元、每一意外事故理賠總額 400 萬。這個部份其實也算是買心安的,在已有不少的人壽保險的情況下,這個部份未來或許可以拿掉或減少。
10. 代步費
代步車在失竊期間 (向警方報案日期第3日起,不含報案日當天) 1 天賠 1000,只賠 30 天、共 30000 元。
11. 不要保 "丟車賠車"
賠的只是車子的價錢 (會依購車當時發票金額、再加上折舊 - 一年約 25%),但不包含所贈送的配備、或是自己添購的配備、領牌費用與保險費用。
留言列表
